新发现的NADC34样PRRSV毒株:中国猪场的新威胁与疫苗希望

2025-09-12 18:41:09

微生物组与免疫前沿

2025年6月11日,《Virology》期刊上发表的一项研究揭示了三种新分离的NADC34样PRRSV毒株的基因特征和致病性,并评估了一株潜在的灭活疫苗候选株。这项研究由华中农业大学农业微生物学国家重点实验室的研究团队完成,基于2017年中国首次检测到NADC34样PRRSV以来的样本,提供了系统性数据,值得业内关注。

图片

研究背景:NADC34样PRRSV的起源与猪业影响

PRRSV是一种单股正链RNA病毒,隶属于动脉病毒科(Arteriviridae),基因组长约15.0-15.5 kb,包含至少10个开放阅读框(ORFs),编码非结构蛋白(如Nsp1α、Nsp1β)和结构蛋白(如GP2、GP5)。该病毒1991年在荷兰(Lelystad毒株,1型)和1992年在美国(VR2332毒株,2型)首次分离,1996年中国首次报道CH-1a毒株(8.7谱系)。2014年,美国发现NADC34样毒株,因Nsp2基因缺失100个氨基酸而异于传统株,导致高比例母猪流产和仔猪死亡。2017年,该毒株传入中国,迅速在多个省份传播,引发20-30%的母猪流产和10%的仔猪死亡。现行疫苗对这一变种保护力不足,亟需针对性研究。该研究基于2017-2024年间从河北、山东、吉林分离的三株毒株(HeB-05、SD-02、JL-1152),系统分析其基因特性和致病性。

从样本分离到基因测序

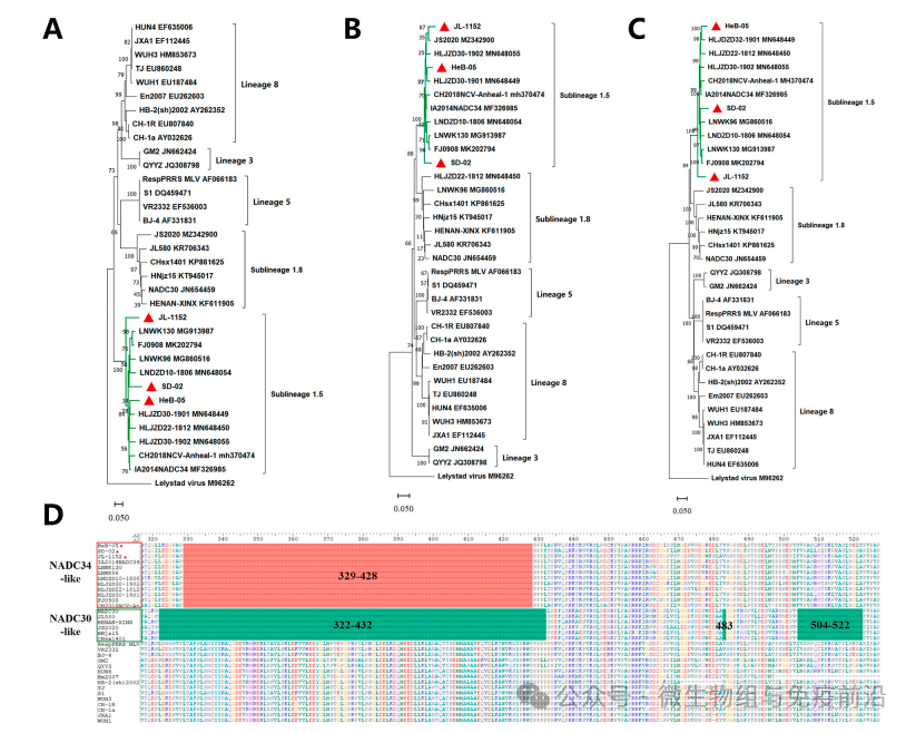
研究团队从疑似感染猪的肺和淋巴结中提取样本,使用猪肺泡巨噬细胞(PAMs)分离出HeB-05、SD-02和JL-1152三株病毒。HeB-05在Marc-145细胞中显示高滴度(10^7.57 TCID50/mL),而SD-02和JL-1152仅在PAMs中繁殖。基因组测序显示,HeB-05全长15,110 bp,无重组事件;SD-02和JL-1152分别与JXA1和CH-1a发生重组。全基因组与美国NADC34毒株同源性分别为95.7%、94.0%和94.0%,系统发育分析(基于MEGA 11采用邻接法,1000次Bootstrap验证)确认其属NADC34样1.5亚系。Nsp2基因的100个氨基酸缺失是其特征,序列比对和重组分析采用SeqMan、RDP软件完成。

图片
图片
图片

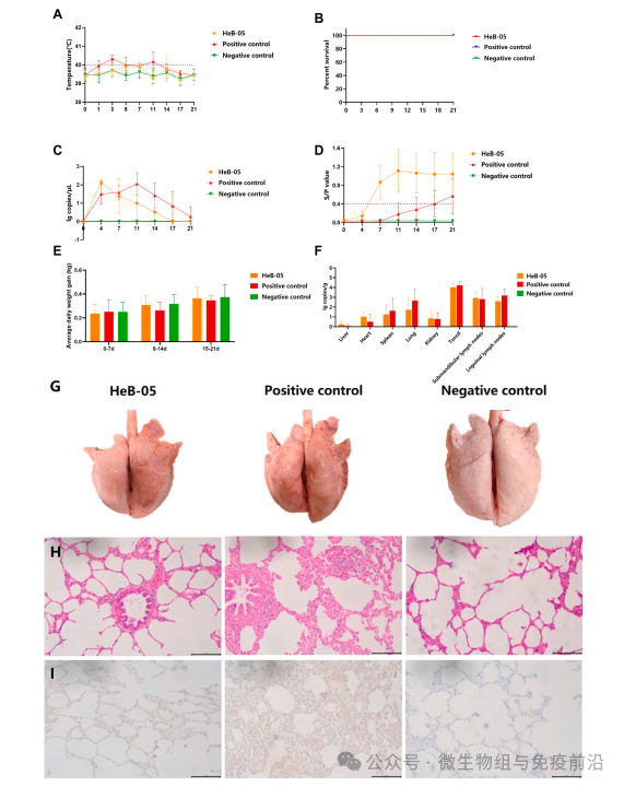
致病性评估:毒株间差异的临床表现

为评估致病性,研究在4周龄无PRRSV抗原和抗体猪崽上进行挑战。SD-02(4×10^6.00 TCID50)和JL-1152(4×10^5.50 TCID50)感染导致显著发热和死亡,而HeB-05(4×10^6.00 TCID50)仅引发轻度症状,无死亡。组织病理学显示,SD-02和JL-1152感染猪肺部出现严重炎症,HeB-05病变较轻。qRT-PCR检测血清病毒载量,ELISA测抗体水平,数据表明重组可能增强SD-02和JL-1152毒力,而HeB-05低毒性为其疫苗潜力奠定基础。

图片
图片

疫苗研发:HeB-05的免疫保护效果

基于HeB-05低毒性,研究制备灭活疫苗,使用5 mM二溴代乙内酰脲(BEI,Merck KGaA)灭活并加入ISA 201佐剂(SEPPIC)。免疫实验中,15头4周龄猪崽分为三组,免疫组(G1)在0天和21天肌注2 mL(2×10^7.00 TCID50),35天后挑战HeB-05(4×10^6.00 TCID50)。结果显示,免疫组病毒载量和体温升高显著低于未免疫组(G2),肺部病变减轻,体重损失减少,表明疫苗提供部分保护。尽管未完全阻止感染,但免疫效果提示HeB-05具备开发NADC34样PRRSV疫苗的潜力。数据分析采用GraphPad Prism 8,t检验评估组间差异(p<0.05)。

图片

研究意义:填补防控研究的空白

该研究系统阐释了NADC34样PRRSV的基因变异和致病机制,HeB-05低毒高滴度的特性使其成为理想疫苗候选株,而SD-02和JL-1152的高毒性凸显重组风险。研究指出,现行疫苗对新兴毒株保护不足,HeB-05灭活疫苗的初步成功为开发广谱疫苗提供了依据,但保护效力需进一步验证。

展望:应对PRRSV变异的长期策略

随着PRRSV持续变异,NADC34样毒株的全球传播可能加剧。研究建议加强病毒监测,开发针对多谱系的疫苗,未来可通过基因工程优化HeB-05,或联合其他低毒株研发多价疫苗。养猪场需提升生物安全措施,减少传播风险。该研究为中国猪业防控提供了科学依据,也为全球PRRS研究贡献了数据,未来发展需持续跟踪。

原文链接:https://doi.org/10.1016/j.virol.2025.110605

注:文中插图源于Virology,欢迎关注交流。