河南农业大学兽医学院张改平研究员团队在《Journal of Nanobiotechnology》期刊在线发表了题为“A candidate nanoparticle vaccine comprised of multiple epitopes of the African swine fever virus elicits a robust immune response”的研究论文。本研究中开发了一种靶向树突状细胞 (DCs) 的自组装纳米非洲猪瘟病毒疫苗候选物 (NanoFVax)。该疫苗通过 SpyTag/SpyCatcher 蛋白连接系统,将自组装的 24 聚体铁蛋白与高度免疫原性 ASFV 抗原 (p72, CD2v, pB602L 和 p30) 的主要 B 细胞和 T 细胞表位以及与趋化因子受体 XCL1 (一种 DC 靶向分子) 进行共价偶联。与单体蛋白相比,纳米粒疫苗可以诱导更强的 T 细胞反应,并且对 ASFV 的高水平抗体反应可以持续超过 231 天。因此,NanoFVax 是一种新型且有前景的 ASFV 疫苗候选物。

非洲猪瘟病毒(ASFV)是一种高度传染性病原体,对家猪和野猪的致死率几乎为100%。非洲猪瘟被列为必须向世界动物卫生组织(World Organization for Animal Health, WOAH)报告的法定呈报疾病。目前除了生物安全防控外,尚无疫苗或其他治疗策略。自2018年ASFV进入中国以来,养猪业受到了严重影响,迫切需要一种安全有效的ASFV疫苗,以中和当前的ASFV病毒,并有可能预防未来的突变株。

1、NanoFvax纳米颗粒疫苗的构建与纯化
本研究使用了SpyTag/SpyCatcher系统,将铁蛋白基纳米粒子共价连接。研究中,ASFV多表位铁蛋白纳米粒子被用作抗原递送平台。利用AlphaFold预测NanoFvax的3D结构,SDS-PAGE分析显示,SC-Ferritin和ST-XME融合蛋白成功连接,形成分子量约100 kDa的NanoFvax。透射电子显微镜 (TEM) 和动态光散射 (DLS) 分析表明,NanoFvax具有球形结构,且纳米粒子尺寸均匀,分散良好,Z均径为86.10 nm。
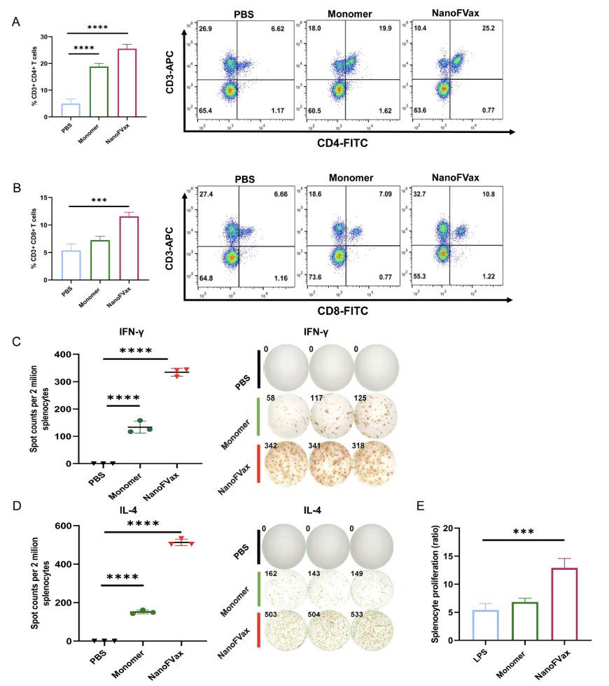
2、NanoFvax纳米颗粒疫苗引发强大而持久的体液免疫反应为了评估纳米颗粒和单体疫苗的免疫反应,研究使用NanoFVax或单体疫苗(每只小鼠10μg)对小鼠进行免疫。ELISA结果显示,纳米颗粒疫苗在14天后诱导了最高的特异性抗体滴度,显著高于其他组,并在133天后保持高水平,直到231天才略有下降。IgG亚型分析表明,NanoFVax引发了较强的Th1和Th2免疫反应,表现为IgG1/IgG2a比率高于1。结果显示,NanoFVax比单体疫苗诱导了更强、更持久的免疫反应,有潜力作为非洲猪瘟病毒的预防疫苗。 3、NanoFvax纳米颗粒疫苗增强T细胞免疫反应
T细胞免疫在抗击ASFV感染中起关键作用。免疫后第14天,通过流式细胞术评估小鼠脾脏中的CD3+T细胞增殖及其分化为CD4+和CD8+T细胞。结果显示,NanoFVax激活的CD3+CD4+T细胞显著增加,同时诱导的CD8+T细胞也高于单体抗原和PBS组。此外,NanoFVax更倾向于诱导辅助性T细胞免疫,CD4+T细胞多于CD8+T细胞。ELISpot分析显示,NanoFVax处理的PBMCs分泌的IFN-γ和IL-4显著高于单体组。总体结果表明,NanoFVax可诱导强效的ASFV特异性细胞免疫反应。 
原文链接:https://doi.org/10.1186/s12951-023-02210-9
来源:生命科学前沿