兽医科技

青海省高海拔地区旱獭(土拨鼠)肠道病毒组研究鉴定出潜在人畜共患新型病毒

2025-09-26 17:02:13

微信公众号:宏病毒组
图片


 📖重点  

江苏大学医学院和青海省地方病防控所联合团队于2025年7月31日在《mSphere》杂志(IF:4.8)上发表了题为“Genetic characterization of the marmot gut virome in high-altitude Qinghai Province and identification of novel viruses with zoonotic potential”的文章,使用病毒宏基因组学对旱獭肠道病毒组进行了全面的遗传特征,揭示了具有人畜共患潜力的新型病毒株。研究者对青海省称多县和玛沁县70只高原旱獭的肠道内容物进行分析,共鉴定出19个病毒基因组,分属4个病毒科(腺病毒科、星状病毒科、细小病毒科、小RNA病毒科),还有4个新型CRESS DNA病毒。系统发育分析显示这些病毒与人类、蝙蝠等多种哺乳动物病毒具有较近的亲缘关系,提示存在跨种传播风险。研究强调高原生态系统是病毒多样性和人畜共患病病原体潜在来源的重要区域。

关键词:旱獭(土拨鼠),啮齿动物,肠道病毒,人畜共患病病原体,新病毒鉴定

 🔬研究背景  

高原生态系统(海拔>2500米)具有强紫外线、低氧、温差大等极端环境特征,可能塑造独特的病毒群落。旱獭作为关键物种,其掘洞行为、群居习性和冬眠特性可能促进病毒的保存与演化,增加其作为人畜共患病病毒库的潜在风险。

 🧫实验设计 

研究旨在系统性解析高原旱獭肠道病毒组的组成、多样性及其人畜共患潜力。研究者收集旱獭肠道内容物样本,通过宏基因组测序、生物信息学分析、系统发育分析,揭示病毒在极端环境下的演化与传播机制。

 🧪采样方法  

1.样品采集:

于 2023 年在中国青海省人类住区附近捕获了 70 只成年野生喜马拉雅旱獭 (Marmota himalayana)。其中50只来自玉树州称多县(海拔4,200 米,年平均气温:-1.5°C),20只来自果洛州马琴县(海拔3,800 米,年平均气温:-2.0°C)。两个地点都位于青藏高原东部,具有高海拔高寒环境、气候寒冷、植被覆盖有限的特点。

2.样品前处理: 

将每只旱獭的肠道内容物无菌收集在 50 mL 无菌离心管中,所有标本在采集后立即转移到 -80°C 超低温冰箱中,以确保最佳的生物分子保存,并在处理前在 -80°C 下保存至少 7 天的稳定期。样品经低温研磨、PBS重悬、冻融循环、离心、0.45 μm过滤去除细菌和真核细胞碎片。

3.样品分组策略:

按采集地分为称多组(n=50)和玛沁组(n=20),进行地理差异比较。

 🖥️分析方法  
1.建测序:

每只旱獭样品作为一个独立的文库,总共70个文库。使用DNase/RNase处理去除游离核酸,提取病毒核酸,由于RNA构成主要核酸成分,因此使用SuperScript IV逆转录酶和随机六聚体引物进行反转录为cDNA,合成双链DNA制备文库,在Illumina NovaSeq 6000平台上使用250 bp双端双索引测序。

2.序列分析:

使用Bowtie 2去除宿主序列,Phred质量过滤,VecScreen去接头。使用ENSEMBLE和Geneious Prime进行组装,DIAMOND BLASTx比对病毒数据库,MEGAN进行物种分类。

3.系统发育分析:

使用MEGA、MrBayes基于保守蛋白序列构建系统发育树,通过FigTree和Adobe Illustrator对系统发育树进行注释和可视化。

4. 统计分析:

使用R语言vegan、ggplot2等包进行α/β多样性分析、LEfSe差异分析等。

图片

图4 α-肠道病毒组群落的多样性和β多样性。

 🧬研究结果  

1. 病毒组成高度多样:共鉴定出500多种病毒,表征出19个病毒基因组,主要分属4个病毒科:Adenoviridae腺病毒科、Astroviridae星状病毒科、Parvoviridae细小病毒科、Picornaviridae小RNA病毒科。

图片

图2 肠道病毒组组成的热图可视化。通过使用分层聚类生成的热图系统地分析病毒分布。

2. 地理差异显著:称多县以Podoviridae为主,玛沁县以Myoviridae和Microviridae为主。LEfSe分析显示Podoviridae是两地病毒组结构差异的主要贡献者,因此它是区分两地区病毒组的一个关键标志物。

图片
图3 (A) 病毒分类谱的地理分层。通过堆叠条形图对跨地理区域的病毒组组成进行比较分析,描述了病毒的分类组成和相对丰度。(B)组间差异类群的线性判别分析效应大小(LEfSe)。条形图显示了通过LEfSe识别的比较组之间相对丰度显着不同的类群。

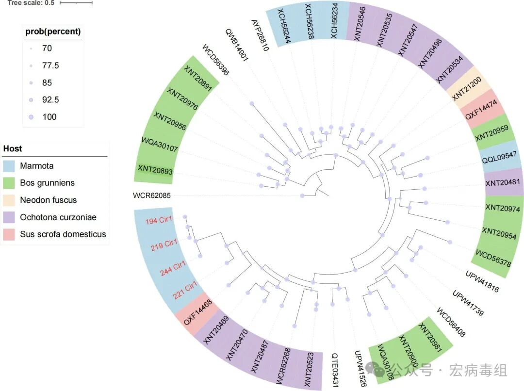
3. 鉴定多种新型病毒:包括4种新型腺病毒、1种新型星状病毒、13种新型细小病毒、1种新型小RNA病毒和4种新型CRESS DNA病毒,部分病毒与已知人畜共患病毒亲缘较近。

4. 系统发育提示跨种传播风险:蝙蝠来源的腺病毒与人类毒株亲缘更近;新型星状病毒与松鼠和蝙蝠病毒相似性低,可能代表新的属;新型细小病毒形成独立进化支,提示潜在新亚属。

图片

图5 腺病毒科的系统发育分析

图片

图6 星形病毒科的系统发育重建

图片

图7 细小病毒科的系统发育关系

图片

图8 小核酸核酸科的系统发育分析

图片

图9 CRESS DNA病毒的进化分析

💬总结讨论

本研究首次系统揭示了高原旱獭肠道病毒组的高多样性和地理差异性,发现多个新型病毒并评估其跨种传播风险。结果表明高原旱獭可能是重要的人畜共患病毒库,极端环境可能促进病毒适应性与传播潜力。研究强调需加强高原地区病毒监测,构建预警体系。