新年“开门红”!我省再添7家非洲猪瘟无疫小区

2025-01-08 10:18:23

四川动监

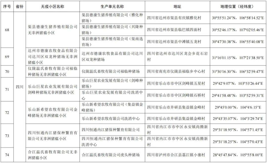
      近日,农业农村部发布《中华人民共和国农业农村部公告 第866号》,公布新一批非洲猪瘟无疫小区名单,我省渠县德康生猪养殖有限公司、仪陇温氏畜牧有限公司、乐山巨星农业发展有限公司等7家企业榜上有名。至此,我省已建成20个非洲猪瘟无疫小区,数量位居全国第五、西南区第一。


图片

图片

农业农村部公布新一批非洲猪瘟无疫小区名单,我省7家企业榜上有名

      建设无疫小区是实施乡村振兴战略、推进畜牧业高质量发展的重要内容,是提升区域动物卫生安全水平的有效抓手。近年来,我省持续推进非洲猪瘟无疫小区创建工作,结合川猪产业现代化和种业振兴要求,坚持“成熟一个、评估一个”原则,通过加强宣传动员、做好经验总结、突出创建重点、开展培训指导和抓实日常监管,助力企业顺利通过国家评估验收。

      下一步,我省将不断总结提炼无疫小区创建成功经验,吸引更多优秀生猪养殖企业,特别是核心育种和全产业链企业加入无疫小区建设行列,进一步提升动物疫病防控区域化管理和生物安全管理水平,筑牢畜产品质量安全“防火墙”,推动我省生猪产业生物安全管理水平持续全面提升。