上兽研在羊种布鲁氏菌粗糙型疫苗株研究中取得新进展

2025-12-24 15:51:59

兽药产业技术创新联盟

近日,上兽研畜禽细菌性传染病风险预警与防控团队在羊种布鲁氏菌疫苗研发领域取得新进展。研究发现三株羊种粗糙型弱毒株表现出优秀的免疫保护作用和鉴别诊断能力。相关成果已发表于《Vaccines》。


布鲁氏菌病是一种威胁畜牧业发展及人类健康的传染病之一。当前,我国主要依赖A19、M5及S2等疫苗进行防控,但这些疫苗仍存在残余毒力强、鉴别诊断难等问题,制约了疫苗的大规模应用,也影响了我国布病净化进程与畜牧业的可持续发展。


图片

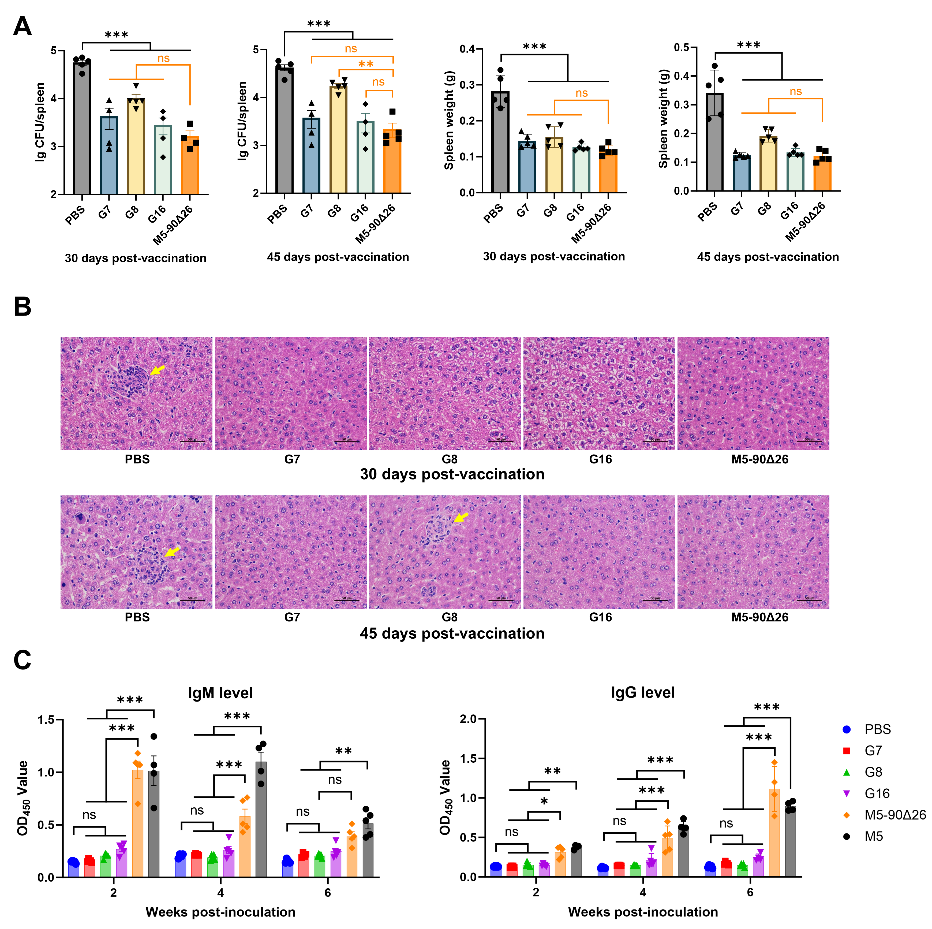
粗糙型布鲁氏菌疫苗株的免疫保护与鉴别诊断


研究团队以羊种布鲁氏菌M5疫苗株为基础,成功筛选出3株粗糙表型弱毒菌株(分别命名为G7、G8、G16)。实验表明,与亲本株相比,这些突变株的残余毒力显著降低。在小鼠攻毒保护试验中,突变株在免疫后表现出与现有商品化疫苗相当的保护效力。同时,基于LPS建立的ELISA方法可有效区分接种突变株与现有疫苗株或亲本株的动物,具备良好的鉴别诊断能力。该研究构建的粗糙型突变株兼具低残余毒力、良好免疫保护效果及鉴别诊断潜力,为开发新一代布鲁氏菌疫苗提供了重要依据。


中国农业科学院上海兽医研究所与河北科技师范学院联合培养硕士研究生刘津月为论文第一作者,上海兽医研究所田明星副研究员与河北科技师范学院吴同垒教授共同为通讯作者。该研究获得了国家重点研发计划、国家自然科学基金、河北农业厅项目及中国农业科学院科技创新工程等项目的支持。


原文链接https://www.mdpi.com/2076-393X/13/8/857


来源:中国农业科学院上海兽医研究所   仅用于资讯分享,转载请注明出处。若有侵权,请联系我们删除或修改!